我市将对13家无证经营社会养老机构予以取缔关停
发布时间:2017/12/25 23:29:10 |
来源:
昌邑之窗 |
点击:1076
随着我国老龄化程度不断加深,公办养老机构逐渐无法满足巨大养老需求,养老产业已逐渐向市场化发展,然而,大量民办养老机构存在无证经营情况。根据民政部《养老机构设立许可办法》与《养老机构管理办法》等文件要求,社会养老机构在取得设立许可证后才能运营,接纳老年人入住。
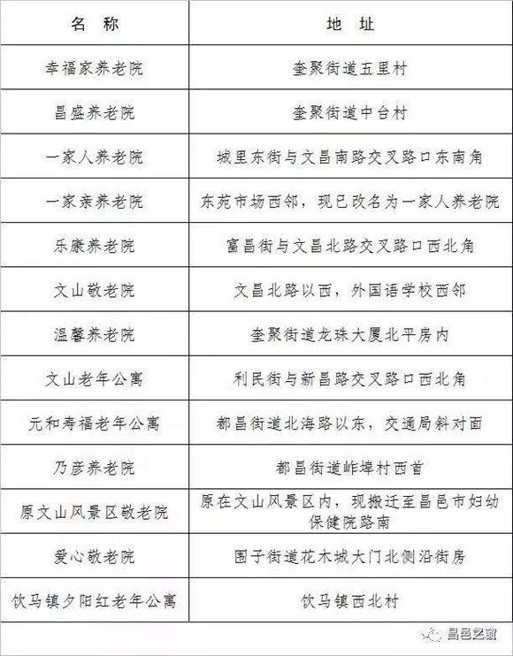
经昌邑市养老院集中整治联合检查组实地检查,部分无证运营社会养老机构经责令整改仍未达到运营条件,存在严重安全隐患。为确保人民群众生命财产安全,维护老年人合法权益,切实加强社会养老服务机构管理,促进我市养老服务事业健康有序发展,昌邑市政府决定对以下13家无证经营的社会养老机构予以取缔关停。
经昌邑市养老院集中整治联合检查组实地检查,部分无证运营社会养老机构经责令整改仍未达到运营条件,存在严重安全隐患。为确保人民群众生命财产安全,维护老年人合法权益,切实加强社会养老服务机构管理,促进我市养老服务事业健康有序发展,昌邑市政府决定对以下13家无证经营的社会养老机构予以取缔关停。

限以上13家无证经营社会养老机构于2017年12月31日前自行解散关停,对拒不执行的,市政府将组织相关部门联合执法,按照职责分工,进行强制取缔。请入住以上机构老人的赡养人积极配合此次整顿行动,及时将老人妥善安置以保障老人安全。
昌邑市养老院集中整治领导小组
2017年12月21日
2017年12月21日
备注:本站所有数据均汇集自互联网并标注出处,仅作传播昌邑文化、分享地方特色作用。所有图文与本站无关,如有冒犯,可联系站长删除。